Sun VX & MVX Programmable Visualization Accelerators

Developed by Sun's North Carolina Visualization & Imaging Products group 1989-90

Video Part 1, Part 2 - September 1990 VX and MVX demo reel
Video - 1990 TAAC and VX/MVX Volume Visualization movies

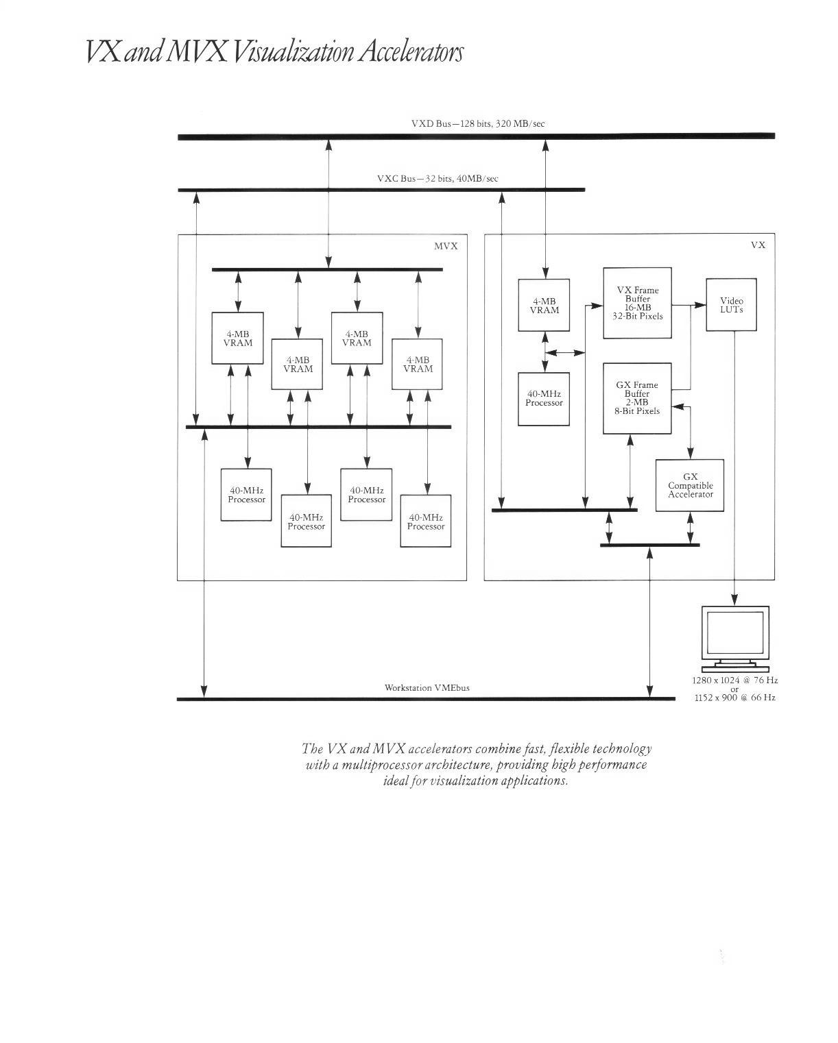
VX included one i860 processor with a 32-bit VRAM frame buffer (plus an 8-bit GX frame buffer) - see the brochure below for a block diagram.

MVX added a board with 4 more i860's (potentially up to 4 boards with 16 processors)

Inter-processor communications was via dual-port VRAMs with the VRAM port used for high-speed block transfers.
Multi-processor control was via a message-passing system for the i860 processors that could also include the host workstation's SPARC processor as well as networked processors. See "A visualization programming environment for multicomputers" by Gary Bishop, Mark Monger, and Paul Ramsey.

VX/MVX introduced at SIGGRAPH 1990 

Functioning systems were built and software ported, but unfortunately Sun never released them as products

vx-90.JPG (172978 bytes) vx-announce-01.JPG (347924 bytes)

mvx-01.JPG (237988 bytes) mvx-02.JPG (96459 bytes) mvx-03.JPG (244046 bytes) mvx-04.JPG (249504 bytes)